首页 > 图纸库 > 机械图纸 > 生活相关其它图纸
上传奖励 + 70%下载收益

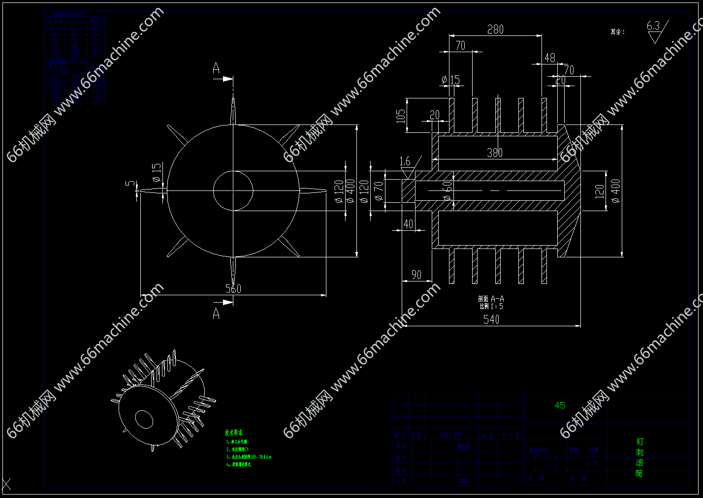
厨余垃圾处理机套图(12张)

发布时间:2025-10-31
图纸描述

本图纸为厨余垃圾处理机,是由食物垃圾处理器或厨房食物垃圾处理器升级产品,可以广泛的处理熟厨剩菜、剩饭、菜叶包括生厨余垃圾包括果皮、鱼刺、菜梗、蛋壳、茶渣、骨、贝壳,泛指家庭生活饮食中所需用的来源生料及成品(熟食)或残留物等厨余垃圾。厨余垃圾处理器由防腐研磨腔、全不锈钢研磨锤、全不锈钢研磨盘等组成。它利用高速旋转的永磁电机带动研磨腔中的转盘,食物垃圾在离心力的作用下相互撞击在极短的时间内,将食物垃圾研磨成细小的颗粒顺水流排出管道。

    从事非标设计多年,上传资料可供大家参考!
    获推荐作品 271
    图纸参数

    图纸ID: 315092070400399900

    图纸格式:DWG、dwg、dwl2

    图纸版本:AutoCAD2007

    文件大小:2.17MB

    所需积分:25机械币

    可否编辑: 可进行编辑,包含特征参数

    关注人数:0

    热门标签
    换一批

    • 热门图纸
    • 推荐图纸
    作者的其它图纸 查看更多>>
    厨余垃圾处理机套图(12张) (图纸大小:2.17M