首页 > 图纸库 > 机械图纸 > 其它机械
上传奖励 + 70%下载收益

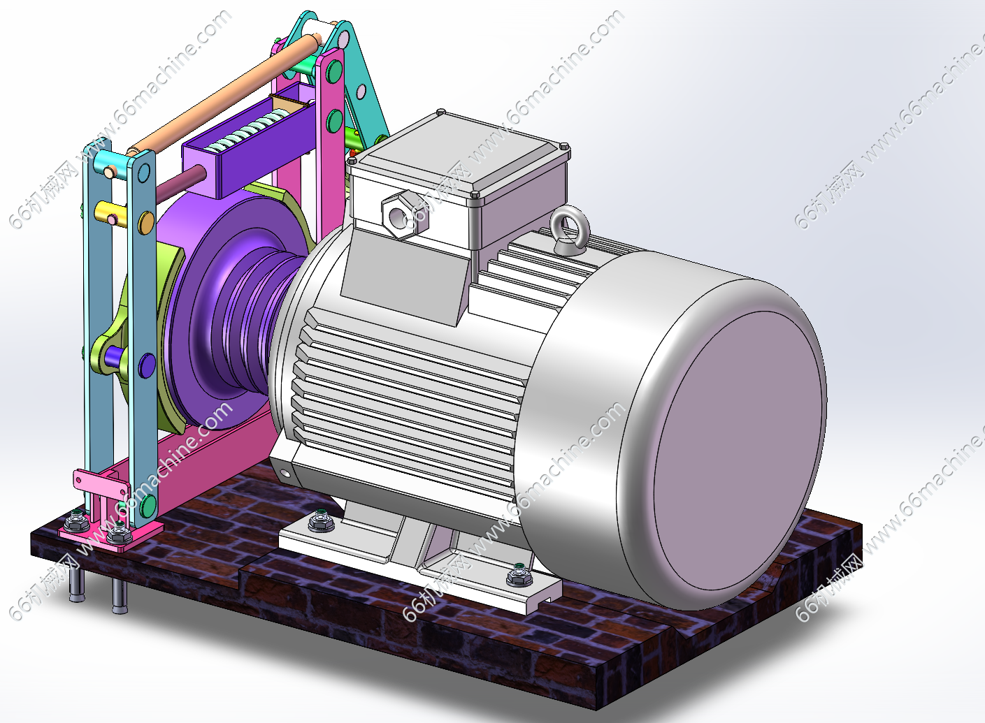
电机液压刹车系统

发布时间:2025-12-19
图纸描述

本模型为电机液压刹车系统,用于三相异步电动机停转不允许过冲的场合,由于大功率三相异步电机惯性大故而需要配合该液压刹车装置使用,欢迎下载参考!

    从事非标设计多年,上传资料可供大家参考!
    获推荐作品 219
    图纸参数

    图纸ID: 315092070396205811

    图纸格式:SLDPRT、SLDASM、sldprt

    图纸版本:Solidworks2024

    文件大小:42.99MB

    所需积分:45机械币

    可否编辑: 可进行编辑,包含特征参数

    关注人数:0

    热门标签
    换一批

    • 热门图纸
    • 推荐图纸
    作者的其它图纸 查看更多>>
    电机液压刹车系统 (图纸大小:42.99M