首页 > 图纸库 > 机械图纸 > 工业/农业机械
上传奖励 + 70%下载收益

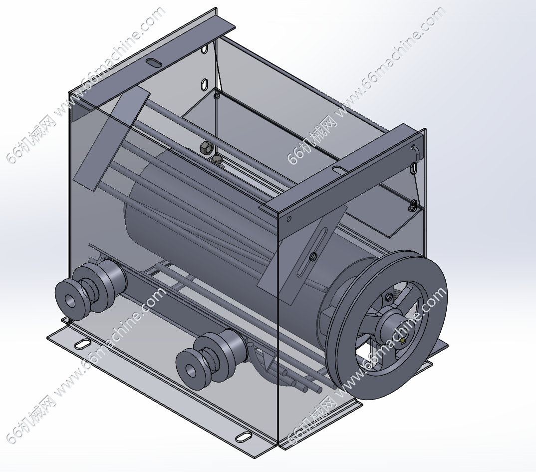
玉米脱粒机3D+工程图

发布时间:2025-12-23
图纸描述

本模型为玉米脱粒机,高速旋转的脱粒滚筒(上面设有纹杆)对玉米棒进行冲击、刮擦和揉搓,使玉米粒与芯轴分离。本资料包含3D及二维图,方案模型,欢迎参考!

    机械设计师
    获推荐作品 333
    图纸参数

    图纸ID: 315092070400399316

    图纸格式:DWG、SLDPRT、SLDASM、SLDDRW

    图纸版本:Solidworks2021

    文件大小:7.96MB

    所需积分:25机械币

    可否编辑: 可进行编辑,包含特征参数

    关注人数:0

    热门标签
    换一批

    • 热门图纸
    • 推荐图纸
    作者的其它图纸 查看更多>>
    玉米脱粒机3D+工程图 (图纸大小:7.96M